員工請假是雇主常見的問題之一,依勞基法第43條規定:「勞工因婚、喪、疾病或其他正當事由得請假;請假應給之假期及事假以外期間內工資給付之最低標準,由中央主管機關定之」。無論是正職或部份工時人員(工讀生),均受勞動法令的保障,具有請假的權利(詳見附表)。然而,員工請假以口頭或書面方式向雇主表示請假之理由及天數時,雇主沒有准駁之權限,僅能審查勞工請假事由是否有正當性,這樣遇到員工想來就來,不想來就請假時該怎麼處理?
舉例:公司員工傳LINE訊息告訴主管要請病假3天,主管回覆要求提出相關證明文件,並依公司所訂工作規則完成請假程序,詎料員工竟沒消沒息,3天後才出現,公司能否視為曠職?

按「依勞動基準法及勞工請假規則等法令規定,勞工如有請假之事由,雇主依法應給假,勞工若以通訊軟體告知雇主請假理由及日數,事後仍應依工作規則之規定或勞動契約之約定辦理請假手續。」(勞動條3字第1040130742號函)。
又「勞工於有事故,必須親自處理之正當理由時,固得請假,然法律既同時課以勞工應依法定程序辦理請假手續之義務,則勞工倘未依該程序辦理請假手續,縱有請假之正當理由,仍應認構成曠職,得由雇主依法終止雙方間之勞動契約,始能兼顧勞、資雙方之權益。」、「勞工持合法雇醫療機構或醫師證明書作為依據請病假時,如雇主對員工持出之證明書內容有疑議時,得酌情處理,並非毫無審核之權利。」、「再既然雇主得要求勞工提出有關證明文件,則被上訴人公司所訂工作規則規定請病假應提出證明文件,亦非無據。
而勞工請假規則亦規定勞工請假,應事先請假並提出相關證明文件,足見勞工欲請假,仍須依相關規定辦理,並非可以恣意而為。」(最高法院97年度台上字第13號民事判決、臺灣臺北地方法院100年度重勞訴字第32號民事判決、臺灣高等法院台中分院99年勞上易字第42號民事判決意旨可資參照)。
揆諸上開函釋及判例可知,公司如針對請假部分制定相關之工作規則,員工就有依該程序辦理請假手續之義務,倘員工未依規定完成請假程序,則其不出勤就有可能構成曠職,雇主即可依勞基法第12條第1項第6款規定終止契約。
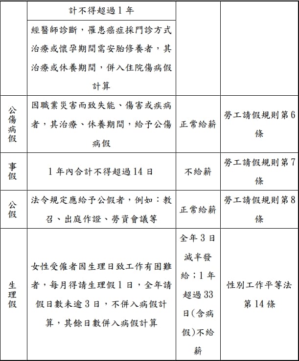
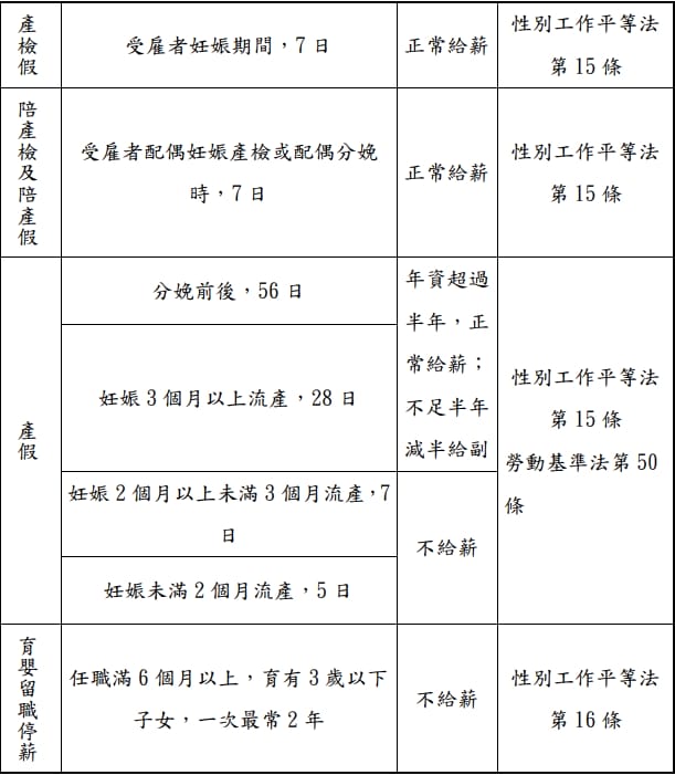
勞工請假附表:(婚假、喪假、病假、公傷病假、事假)



