






針對2025年(民國114年)的勞保、健保及勞工退休金保費調整,提醒雇主必須注意的事項:
一、投保級距變動
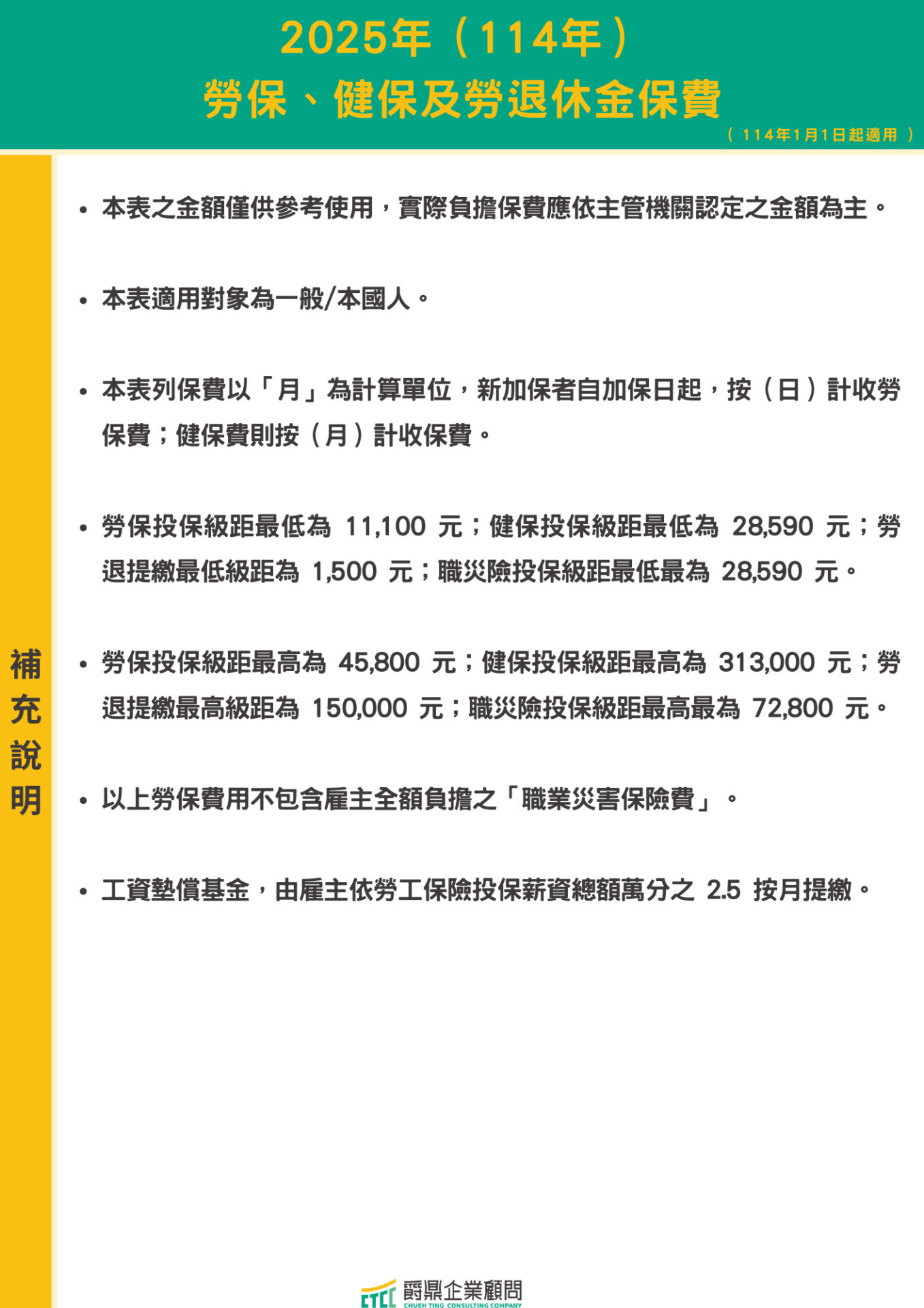
勞保:最低級距為 11,100 元,最高級距為 45,800 元。
健保:最低級距為 28,590 元,最高級距為 313,000 元。
勞退:最低級距為 1,500 元,最高級距為 150,000 元。
職災:最低級距為 28,590 元,最高級距為 72,800 元。
⚠️雇主與勞工應確認自己的薪資是否正確納入對應的投保級距。
二、勞保費率提升
勞保費率自2025年起調升至12.5%,其中包含:
普通事故保險費率:11.5%。
就業保險費率:1%。
⚠️雇主應重新計算員工應負擔的勞保費用,避免漏繳或多繳。
三、健保費注意事項
健保費用計算基礎依據投保薪資級距。
✏️雇主全額負擔的職業災害保險費不包含在一般勞保費用中。
⚠️對於短期、兼職或不固定工作性質的員工,應特別留意其健保費負擔比例。
每次調整級距都沒時間檢視薪資結構?
四、勞退提繳制度
勞工退休金由雇主依月薪提繳至員工個人專戶,提繳率仍為薪資的 6%。
最低提繳基數為 1,500 元。
⚠️雇主應定期檢查是否按正確的提繳級距繳納退休金。
五、工資墊償基金
雇主須依勞保投保薪資總額的 0.025% 每月提繳。
⚠️確保每月按規定繳納工資墊償基金,以避免未來可能的勞資爭議
六、勞工與雇主的負擔分配
勞保與健保的費用由勞工、雇主和政府三方共同分擔。
⚠️勞工應確認雇主是否按比例代扣繳費,避免權益受損。
七、其他特別注意事項
✏️新加保員工:勞保按天計算,健保按月計算,需注意加保日期對費用的影響。
✏️兼職與部分工時員工:確認投保級距是否按工時比例合理計算。
✏️費率查核:核對最新費率是否符合主管機關的最新公告數據。
🚨雇主定期檢查小撇步🚨
【三項不忘,避免無情罰款】
1.定期檢查投保薪資及費用繳納情況。
2.向勞動部或勞保局查詢有關法規的最新更新。
3.雇主可考慮導入薪資系統,自動計算勞健保及勞退費用。
【由專業顧問團隊替提醒您】
工作管理太忙碌,無法時常注意勞工局最新法規及資訊?專業勞資顧問公司—【爵鼎顧問】將傳授給各位雇主勞檢時的更多眉角!讓我們與各位雇主們一起攜手找出勞資之間的關係平衡,環境和諧更能提升生產力與競爭力,面對勞檢再也不會兵荒馬亂!
【為何爵鼎有資格作為企業的背後推手呢?】
✅過往舉辦之企業講座,上課人數超過 10,000 人
✅創建專屬之企業群組,成員已來到 8,000 家公司
✅每月接收之付費諮詢,總共可達成 100 多間企業
✅每年簽訂之顧問契約,擁有 1,000 間以上服務經驗
✅北中南均有營業據點,台北、台中、高雄3個辦公室+台南 1 個諮詢點都有我們在
爵鼎顧問不只要當企業的勞資顧問,更提供企業主們前期規劃、中期諮詢、後期打理的完整制度設計,由法律系組成的顧問團隊有信心將各項行政、民法、刑事等問題案件處理妥當。別再猶豫,如果現正面臨勞動檢查不知如何準備的煩惱,立即點擊下方連結找爵鼎!